歡迎訪問星空电竞体育官方网站!
大賽
積分商城
會員登錄
注冊
首頁
星空体育官网入口网站
自然
生活
人文
天文
軍事
科技前沿
航空航天
視頻類
安全
音頻類
其他
我的科普行
海洋
有趣的天文奇觀
一句話科普
活動
研學營/冬夏令營
星空体育网页入口
團體定製
進學校
科普大講堂
嘉年華/集市
科普課堂
進基地
科普產品
少年博物
科普小講師
桂深科普
進基地
數字科普
線上課程
科普師
遊樂園
有趣的天文奇觀
比賽
科普書籍
資訊
科普新聞
科普成果
科普活動
科技周
科普月
科普學分製
科技誌願
數字科普
星空体育中国
星空体育中国簡介
深圳市科普教育基地
科普基地
科普師(雙證)
賽事
全站
星空体育官网入口网站
活動
資訊
互動
科普師
科普誌願者
微信谘詢
微信谘詢
谘詢電話
0755-83231425
公眾號
TOP
首頁
>
資訊
>
科普新聞
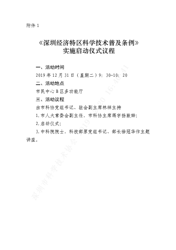
關於參加《深圳經濟特區科學技術普及條例》 實施啟動儀式及相關會議活動的通知
來源:
深圳科協
發布時間:
2019-12-20
瀏覽次數:
3393
關於參加《深圳經濟特區科學技術普及條例》 實施啟動儀式及相關會議活動的通知
2019 年 12 月 31 日(星期二)上午在市民中心 B 區多功能廳舉行《科普條例》實施啟動儀式及相關會議活動。活動共分兩個階段:第一階段(9:30-10:20)為《科普條例》實施啟動儀式;第二階段(10:30-11:30)為深圳市實施科普條例座談會暨第一次市科普工作聯席會議、“綱要辦”年度工作會議。屆時,市委、市人大、市政府、市政協相關領導將出席啟動儀式。
請各單位派一名負責同誌參加第一階段活動。參加會議名單於 12 月 27 日前通過電子公文報市科協
聽說,打賞我的人最後都找到了真愛。
打賞
推廣
分享到:
喜歡此文章
掃描上麵的二維碼,打賞我們
我們將寫更多精彩的文章
近期活動
【活動招募】2024年龍華區科普嘉年華進社區係列活動第十五站走進龍華街道玉翠社區
2024-12-01 00:00 開始
深圳市龍華區玉翠社區高坳新村小廣場
【活動招募】2024年龍華區科普嘉年華進社區係列活動第十四站走進龍華街道油鬆社區
2024-11-30 15:00 開始
深圳市龍華區油鬆社區香緹雅苑西北2門廣場
【活動招募】2024年龍華區科普嘉年華進社區係列活動第十三站走進龍華街道和聯社區
2024-11-24 00:00 開始
深圳市龍華區和聯社區奮鬥者廣場
關注我們
加入科普活動群
參加最新科普活動
認識科普小朋友
成為科學小記者
深i科普
掃描關注深i科普公眾號
推薦文章
2025-2029年度廣東省科普教育基地擬認定名單
2025-02-26
社會團體助力新時代大科普高質量發展
2025-02-10
對話科技企業,見證創新活力——2025年1月3日聖若瑟中學參訪深圳科技創新企業
2025-01-06
全文來了!新修訂的《中華人民共和國科學技術普及法》
2024-12-25
2024龍華區科協委員進校園第15場走進龍華區外國語學校教育集團觀湖校區——賈磊博士《走進身邊的人工智能》
2024-12-20
上一篇:
而今邁步從頭越!2個國家藥監局重點實驗室落戶深圳
下一篇:
深圳市科普教育基地聯合會 人工智能專委會工作會議圓滿召開