2023年已接近尾聲,呼吸道感染性疾病依然處於(yu) 高發態勢。近日,北京市疾控中心副主任、流行病學首席專(zhuan) 家王全意在接受《北京日報》采訪時表示,目前肺炎支原體(ti) 的流行強度已下降至兒(er) 童呼吸道傳(chuan) 染病第四位。從(cong) 呼吸道病原學監測結果來看,當前北京市全人群呼吸道傳(chuan) 染病報告病例數居前三的依次為(wei) :流感、鼻病毒、呼吸道合胞病毒。
我們(men) 可能對“流感”比較熟悉,對鼻病毒、呼吸道合胞病毒相對陌生,其實它們(men) 也是呼吸道感染中常見的病原體(ti) 。本期健康關(guan) 注,我們(men) 一起看看它們(men) 之間有什麽(me) 異同!
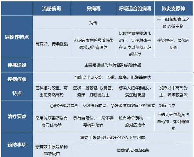
一、病原體(ti) 特點
>>流感病毒
流感病毒引發的急性呼吸道傳(chuan) 染病被我們(men) 稱為(wei) 流行性感冒,簡稱流感。流感病毒是一種RNA病毒,又可以分為(wei) 甲、乙、丙、丁四型,其中甲型、乙型的“惡名”最大,它們(men) 所引發的就是我們(men) 耳熟能詳的“甲流”、“乙流”。具有易變異,傳(chuan) 染性強的特點。
流感病毒對乙醇、碘伏、碘酊等常用消毒劑敏感;對紫外線和熱敏感,56℃條件下30分鍾可滅活。
>>鼻病毒
鼻病毒是人類病毒性呼吸道感染最常見的病原體(ti) ,在世界範圍內(nei) 流行。大約有30%~50%的成年人及兒(er) 童感冒是由鼻病毒感染引起。它生存的適宜溫度在33℃到35℃之間,因為(wei) 鼻腔會(hui) 接觸到外部的冷空氣,所以溫度會(hui) 比體(ti) 溫低,這樣的溫度恰恰是鼻病毒所喜歡的,所以它們(men) 通常聚集在鼻子裏,引發鼻部症狀,故而被稱為(wei) 鼻病毒。它在酸性及高溫情況下容易滅活。
>>呼吸道合胞病毒
呼吸道合胞病毒屬於(yu) 肺炎病毒科,正肺病毒屬的RNA病毒。病毒潛伏期大約2-8天,病毒脫落期(可以簡單理解為(wei) ,首次檢出陽性到最後檢出陽性的時間間隔)一般為(wei) 3至7天,但嬰幼兒(er) 卻長達2至3周,所以呼吸道合胞病毒比較容易在嬰幼兒(er) 流行,大多數孩子在2歲以前就已經感染過。由呼吸道合胞病毒引起的急性下呼吸道感染在低齡兒(er) 童中更為(wei) 常見。
>>肺炎支原體(ti)
肺炎支原體(ti) 既不是細菌也不是病毒,是大小介於(yu) 細菌和病毒之間的微生物,體(ti) 積不及細菌平均體(ti) 積的5%。無細胞壁結構,像是沒有穿“外套”的細菌。傳(chuan) 染性強,潛伏周期長(1-3周)潛伏期內(nei) 至症狀緩解數周均有傳(chuan) 染性。75%酒精和含氯消毒劑(如84消毒液)都可以殺滅肺炎支原體(ti) 。
二、傳(chuan) 播途徑
流感、鼻病毒、呼吸道合胞病毒、肺炎支原體(ti) 都主要是通過飛沫傳(chuan) 播和接觸傳(chuan) 播,在人群密集且密閉或通風不良的房間內(nei) ,也可能通過氣溶膠的形式傳(chuan) 播,需警惕。
三、引發疾病的症狀特點
共同點:都可能會(hui) 出現發燒、咳嗽、鼻塞、流涕等上呼吸道感染症狀。
不同點:
>>流感病毒
症狀相對較重,可出現突然高熱,可有畏寒、寒戰,多伴隨渾身酸痛、乏力、惡心嘔吐、精神不振等全身症狀。年齡小的孩子可能表達不太清楚,家長要注意孩子精神狀態跟以往不一樣,小嬰兒(er) 可能會(hui) 出現精神萎靡、不好好吃奶、甚至少動等。
>>鼻病毒
主要以鼻塞、流涕、打噴嚏等上呼吸道感染症狀為(wei) 主。很少累及下呼吸道,所以流涕咳嗽等症狀一般較輕,伴或不伴發熱。
嬰幼兒(er) 或患有一些基礎疾病(如哮喘、先天性心髒病等)的兒(er) 童感染鼻病毒後病情相對較重,可能會(hui) 出現支氣管炎、肺炎等下呼吸道感染,如果合並其他病原感染臨(lin) 床症狀可能加重。
>>呼吸道合胞病毒
感染早期以發燒、鼻塞、流涕、咳嗽、聲音嘶啞等症狀為(wei) 主。
多數感染患兒(er) 症狀會(hui) 在1-2周內(nei) 自行消失,少部分可以發展為(wei) 下呼吸道感染。特別需要注意的是感染人的年齡越小病症越明顯,比如2歲以下孩子的感染後發展為(wei) 下呼吸道感染出現毛細支氣管炎或肺炎幾率較大。極少部分會(hui) 進一步加重出現呼吸急促、呼吸費力和喂養(yang) 困難等。嚴(yan) 重者可發展為(wei) 呼吸衰竭。
>>肺炎支原體(ti)
發熱以中高熱為(wei) 主,持續高熱者預示病情重。咳嗽較為(wei) 劇烈,刺激性幹咳。部分患兒(er) 有喘息表現,以嬰幼兒(er) 多見。少數患者還可能引發肺外並發症,如自身免疫性溶血性貧血等。
本節懶人模式:

四、如何治療
共同點:
①做好體(ti) 溫監測,出現高熱要及時進行物理降溫、應用解熱藥物。
②呼吸道刺激症狀嚴(yan) 重者,可以進行對症治療,如給予止咳祛痰藥物、進去叩擊排痰等。
③如出現持續發熱、高熱、嚴(yan) 重咳嗽、喘息等,建議及時就醫。
注意:具體(ti) 用藥需在臨(lin) 床醫生指導下使用。
不同點:
>>流感病毒
常用的抗病毒藥物有奧司他韋、紮那米韋和靜脈用帕拉米韋。最佳給藥時間是流感症狀出現48小時內(nei) ,可減少並發症等。症狀出現96小時後給藥也有療效。
>>鼻病毒
鼻病毒感染具有自限性,一般一周左右即可痊愈,不需要特殊治療,不建議自行服用抗生素,
>>呼吸道合胞病毒
目前國內(nei) 還沒有針對呼吸道合胞病毒感染者的特異抗病毒藥物和治療方法。
一般使用中成藥等常規抗病毒藥物以及止咳化痰類的藥物等對症治療即可好轉,但如果出現咳嗽、呼吸急促和呼吸困難等症狀應及時就醫治療。
>>肺炎支原體(ti)
肺炎支原體(ti) 肺炎症狀一般較輕且通常可自愈。
臨(lin) 床首選大環內(nei) 酯類抗菌藥物,包括阿奇黴素、克拉黴素、紅黴素、羅紅黴素等。對於(yu) 咳嗽嚴(yan) 重,明顯影響休息的患者,可以根據情況給予鎮咳藥物。
五、如何預防
共同點:
預防的重要手段都是保持良好的個(ge) 人衛生習(xi) 慣。主要措施包括:
①勤洗手、保持環境清潔和通風、在流行季節盡量減少到人群密集場所活動、避免接觸呼吸道感染患者;
②保持良好的呼吸道衛生習(xi) 慣,咳嗽或打噴嚏時,用上臂或紙巾、毛巾等遮住口鼻,咳嗽或打噴嚏後洗手,盡量避免觸摸眼睛、鼻或口;
③出現症狀應當注意休息及自我隔離,前往公共場所或就醫過程中需戴口罩。
不同點:
接種流感疫苗是預防流感的最有效手段,建議老年人、嬰幼兒(er) 、兒(er) 童、孕婦等重點人群及時接種。目前國內(nei) 還沒有疫苗可以預防鼻病毒、呼吸道合胞病毒、肺炎支原體(ti) 感染。
特別提醒:多種病原體(ti) 混合感染、先後感染的情況很多,大家不要放鬆警惕。孩子出現持續發燒超過3天,或者一直處於(yu) 持續高熱,精神狀態很差;頻繁咳嗽,影響日常生活;呼吸增快、呼吸困難;小嬰兒(er) 出現了聲音喘憋、臉色難看、臉色蒼白,或者是頻繁嘔吐、尿量減少、頻繁腹瀉等情況,一定要立即就醫。
本文重點提煉圖

聲明:除原創內(nei) 容及特別說明之外,部分圖片來源網絡,非商業(ye) 用途,僅(jin) 作為(wei) 科普傳(chuan) 播素材,版權歸原作者所有,若有侵權,請聯係刪除。
歡迎掃碼關(guan) 注深i科普!
我們(men) 將定期推出
公益、免費、優(you) 惠的科普活動和科普好物!


