版權歸原作者所有,如有侵權,請聯係我們(men)
4月以來,廣東(dong) 不斷迎來持續性強降雨,導致北江幹流發生了今年第2號洪水,形勢嚴(yan) 峻。在這般來勢洶洶的暴雨麵前,你是否已經掌握了正確的減災防病“姿勢”呢?
關(guan) 注預警 未雨綢繆
暴雨預警信號,按照由弱到強的順序,分為(wei) 藍色、黃色、橙色、紅色4個(ge) 級別。汛期,市民應密切關(guan) 注天氣預報,特別是暴雨預信號,提前做好準備。

暴雨預警信號分為(wei) 藍色、黃色、橙色、紅色4個(ge) 級別。(圖片來源:網絡)
1、居住在河道邊、山麓溝穀等地的居民需警惕山洪、泥石流等災害發生。汛期盡量轉移至安全地方居住。
2、提前疏通居住地排水係統。若城市居民區出現內(nei) 澇,及時聯係物業(ye) 疏通排水係統。農(nong) 村地區可在村、院落及建築物周圍修築攔洪壩、圍堰等防水設施。
3、離家前確認是否關(guan) 閉電關(guan) 閘。暴雨來襲前最好關(guan) 閉電腦、電視等家用電器,切斷電源以防被雷擊損壞。
4、地勢低窪的居民家中應儲(chu) 備充足的糧食,並用塑料桶加蓋密封保存。易遭受洪災地區,準備一些洪災逃生用具,如救生服、大泡沫板、木板等漂浮物,以及手電筒、口哨等可以發出呼救信號的工具,和能夠接收政府救災信息的收音機等物品。
應對洪澇 沉著避險

村民劃著自製的木筏離開災區。(圖片來源:新華社)
1、若洪水來襲,來不及轉移的人員應迅速轉移到房屋的高處,最好找到漂浮物,如遊泳圈、礦泉水瓶、塑料泡沫等。
2、若被洪水衝(chong) 走,需屏住呼吸,收緊四肢。嚐試背對水流,向岸邊呈45度角遊過去;若不能做到,保持心情穩定、正常呼吸,抓緊漂浮物,順水漂流,等待下遊的救援人員的幫助。
3、在洪水中不會(hui) 遊泳的人,若隻有礦泉水瓶等較小漂浮物,將其放置於(yu) 下頜處,保持口鼻外露,其他部位在水中。
4、有通訊條件的人,可向當地政府和防汛部門報告洪水態勢和受災情況,尋求救援;無通訊條件的,則可製造煙火或揮動顏色鮮豔衣物或呼喊等方式呼救。
5、防止被洪水中夾雜的建築物殘渣砸傷(shang) 。若出現外傷(shang) ,傷(shang) 口盡量保持幹燥,若有碘伏等消毒劑,盡快對傷(shang) 口進行徹底清創。
洪澇過後 重視疾病預防
汛期持續降雨,天氣濕熱,利於(yu) 病菌繁殖,是感染性腹瀉、細菌性痢疾等腸道傳(chuan) 染病高發期。強降雨天氣易造成汙水倒灌、垃圾堆積等問題,加大了蟲媒傳(chuan) 染病的傳(chuan) 播風險。洪水過後,受災地區的居民應積極配合相關(guan) 部門要做好各項衛生防疫工作,預防疫病的流行。
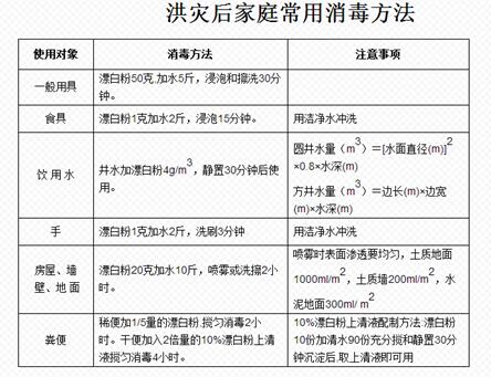
1、做好家庭消毒。對被洪水淹過的房屋內(nei) 外,要開展消毒殺菌工作。一般用“84”消毒液按1:60比例配水後用噴霧器對應消毒的場所進行噴灑。對餐飲具進行消毒 ,用開水煮沸10~30分鍾。衣服、被單,需暴曬後進行清洗。經過水淹的井,必須清淘、衝(chong) 洗與(yu) 消毒。

(來源:長沙市疾病預防控製中心)
2、注意飲食衛生。不喝生水,隻喝開水或符合衛生標準的瓶裝水。不吃腐敗變質或被汙水浸泡的食物,不吃淹死、病死的禽畜和水產(chan) 品。餐具勤消毒。
3、做好防蠅滅蠅,防鼠滅鼠。為(wei) 防止腸道傳(chuan) 染病的發生,應重點做好滅蠅工作,可采用藥物噴灑、毒餌誘殺、粘捕等各種辦法消滅蒼蠅。防鼠工作應從(cong) 規劃和整治環境入手。搞好環境衛生,禽畜圈養(yang) 有序,雜物堆放成行並盡可能離地,食物妥善保存。多用器械滅鼠,慎用毒餌,確保人畜安全。
4、若身體(ti) 不適及時就醫。特別是發熱、腹瀉病人,要盡快尋求醫生幫助。其次是遵聽醫囑,配合傳(chuan) 染病隔離,注意相關(guan) 藥物使用方法。
歡迎掃碼關(guan) 注深i科普!
我們(men) 將定期推出
公益、免費、優(you) 惠的科普活動和科普好物!


