版權歸原作者所有,如有侵權,請聯係我們(men)
“有一種牙膏,隻要刷刷牙,就能讓牙齦長回來!”
網上有宣傳(chuan) 說,有一類含有“牙科分離劑”的多功能牙膏,刷一刷牙,就能讓牙齦長回來。這讓不少人信以為(wei) 真,歡呼自己的牙齒有救了。
流言分析
這是謠言。
首先,目前不存在能讓牙齦長回來的牙膏。不管用什麽(me) 牙膏清潔牙齒,最好的效果也隻是維持我們(men) 當下的牙齦水平,並不能讓牙齦恢複到最初的狀態。
其次,“牙科分離劑”不是牙齦修複產(chan) 品,也不能當牙膏使用,它是一種“醫療器械”,隻能用在體(ti) 外不能放進嘴裏。
近日,有網友發現,一些商家在宣傳(chuan) “刷牙就能讓牙齦長回來”的牙膏,並且誤導消費者購買(mai) “牙科分離劑”作為(wei) 牙齦修複產(chan) 品。商家聲稱,該產(chan) 品能夠有效修複牙齦萎縮問題。那麽(me) ,這是真的嗎?今天們(men) 來展開說說!

網絡截圖
牙齦萎縮的原因
在解讀“XX牙膏能讓萎縮的牙齦長回來”這件事之前,我們(men) 先要來了解一下牙齦為(wei) 什麽(me) 會(hui) “萎縮”。牙齦萎縮通常是指牙齦組織退縮,導致牙根部分暴露的現象,進而可能出現牙齒敏感、牙齒鬆動等危害。其主要原因包括:
1
生理性退行性變
沒錯,隨著年齡增長,牙齦組織可能出現自然的退縮,但這種過程通常是非常緩慢且持續的,而且一般不會(hui) 有太多症狀。
2
牙周疾病
牙齦炎、牙周炎等是比較多見的引起牙齦“萎縮”的疾病,常常可以看到牙齒、牙齦及其交界處有相當多的牙菌斑和牙結石的積累,它們(men) 導致牙齦組織的炎症和破壞。
3
不當的口腔衛生習(xi) 慣
使用硬毛牙刷或錯誤的刷牙方法、習(xi) 慣使用牙簽剔牙,可能對牙齦造成機械性損傷(shang) ,導致萎縮。
4
不良修複體(ti)
不合適的假牙或牙冠可能刺激牙齦,引發炎症和萎縮。
存在能讓牙齦長回來的牙膏嗎?
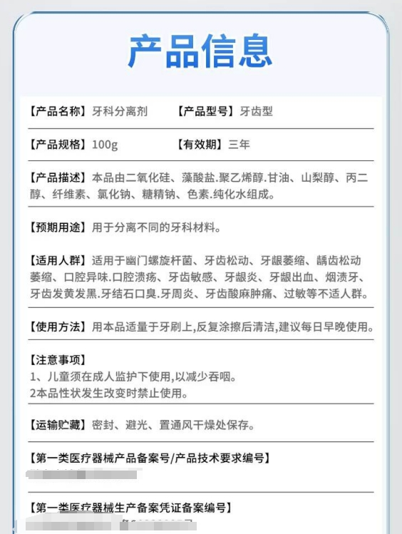
先說答案:目前還沒有能讓牙齦長回來的牙膏。選擇合適的牙膏、牙刷,可以讓我們(men) 的牙齒和牙齦變得更幹淨(其中主要因素還是我們(men) 刷牙的方法),即便有“高科技”的產(chan) 品能讓我們(men) 刷牙的效率大增,牙齒的清潔度一級棒,那麽(me) 最好的效果也隻是維持住現有的牙齦水平,並不能讓牙齦重新長回來,恢複到最初的狀態。如果想要牙齦恢複萎縮前的狀態,某些情況下隻能通過手術的方法達成。接下來,我們(men) 再來分析下宣傳(chuan) 中提到的“牙科分離劑”。從(cong) 產(chan) 品分類上來說,“牙科分離劑”根本就不是牙齦修複產(chan) 品,它是一種“醫療器械”,隻能用在體(ti) 外,不應該作為(wei) “牙膏”來使用,更不能放進嘴巴裏。所以,“牙科分離劑”通常主要用於(yu) 牙科修複、義(yi) 齒加工等過程中,幫助分離不同的牙科材料,比如製作假牙、牙冠或修複體(ti) 時使用,與(yu) 牙齦修複毫無關(guan) 係。

產(chan) 品宣傳(chuan) 圖截圖
接著看牙膏的成分:二氧化矽、藻酸鹽、聚乙烯醇、甘油、山梨醇、丙二醇、纖維素、氯化鈉、糖精鈉、色素、純化水……,這些成分中能起到牙膏真實效果的可能就是二氧化矽(作為(wei) 研磨劑),其他內(nei) 容物其實和大多數牙膏類似,起到表麵活性劑的作用。再仔細看產(chan) 品說明,我們(men) 發現產(chan) 品的“預期用途”處明晃晃隻寫(xie) 了“用於(yu) 分離不同的牙科材料”,並沒有寫(xie) 可以修複牙齦的作用,但是轉而又在適用人群中寫(xie) 滿了各種各樣牙科疾病,仿佛一個(ge) 牙膏可以適用於(yu) 所有牙科病人,類似於(yu) “萬(wan) 金油”的作用了,實在匪夷所思。可見,這一種“牙科分離劑”牙膏產(chan) 品有批號,用途也沒錯,但是在宣傳(chuan) 上卻盡想著“擦邊”:用一個(ge) 看上去“高大上”的名詞包裝一下,販賣焦慮而已。
做好 5點,有效護理牙齦健康
出現牙齦萎縮問題,大家就不要指望刷刷牙就能治好了。首先要做的其實是弄明白病因,然後再積極對症治療。例如牙結石多,就定期去洗牙、刮治等牙科治療;如果平時刷牙不規律、不規範,那就給自己設好計時器,每次認真刷牙 2~3 分鍾;如果自己無法找到病因時,應積極谘詢牙醫,根據情況選擇牙周治療或牙齦移植手術。下麵我們(men) 再來分享 5 點真正的牙齦護理小妙招:
1.正確刷牙:使用軟毛牙刷,采用巴氏刷牙法,重點是將牙刷刷毛與(yu) 牙齒呈 45 度角,輕柔地顫動刷洗牙齦和牙齒交界處,避免過度用力。
2.使用牙線或牙縫刷:清潔牙齒鄰麵,去除食物殘渣,防止菌斑在牙縫中積累。
3.戒煙戒酒,控製全身疾病:牙齦退縮有時候和全身疾病比如糖尿病、骨質疏鬆等相關(guan) 聯,要積極治療和控製全身疾病。
4.健康的飲食習(xi) 慣:水果、蔬菜、肉、蛋、奶製品都得吃吃,均衡營養(yang) ,有助於(yu) 維持牙齦健康。
5.定期口腔檢查、潔牙:1 年左右可以做一次潔牙,並且對於(yu) 其他可能存在的牙科疾病進行及時治療。
所以,“刷牙能讓牙齦長回來的牙膏”以及“‘牙科分離劑’能修複牙齦”的說法無一例外都是謠言。牙齦萎縮通常伴隨著各種疾病,盲目相信這些宣傳(chuan) 不僅(jin) 會(hui) 蒙受不必要的經濟損失,甚至還會(hui) 危害口腔健康,希望大家遵循科學的口腔護理方法,定期進行口腔檢查,遇到牙齦問題時及時谘詢專(zhuan) 業(ye) 牙醫!
照“謠”鏡
這類披著“科學”外衣的謠言,本質是炮製專(zhuan) 業(ye) 術語與(yu) 健康焦慮的“合成假星空体育官网入口网站”。它們(men) 往往有以下兩(liang) 大特點:
其一,堆砌術語製造權威幻覺。例如本文,將“牙科分離劑”這類看起來尖端的科技詞匯與(yu) 普通商品強行嫁接,構建虛假可信度。
其二,定向引爆群體(ti) 性焦慮。例如本文抓住口腔健康焦慮,鼓吹“刷刷牙就能好”。通過把複雜醫學問題簡化為(wei) “一鍵修複”,激活大家非理性消費衝(chong) 動。
識破這類謠言需建立“三位防禦”:警惕違背醫學常識的“萬(wan) 能療效”,查證所謂“權威背書(shu) ”真偽(wei) ,拒絕參與(yu) 誘導式傳(chuan) 播。大家唯有提升科學“耐藥性”,才能避免淪為(wei) 偽(wei) 科學商業(ye) 鏈的“人形培養(yang) 基”。
策劃製作
作者丨何劍亮 浙江大學醫學院附屬第二醫院 綜合牙科 主治醫師
審核丨施曉軍(jun) 上海市閔行區中心醫院副主任醫師
策劃丨鍾豔平
責編丨鍾豔平
審校丨徐來 林林
歡迎掃碼關(guan) 注深i科普!
我們(men) 將定期推出
公益、免費、優(you) 惠的科普活動和科普好物!


